下載區

新春2021年2月16日星期二(正月初五)參拜天部財神;迎財神一路發

新春2021216日星期二(正月初五)參拜天部財神;迎財神一路發功德金1680
年初五參拜三天王財神必定讓你日進斗金財源滾滾來!參拜大黑天神可以獲每年一小發,三年一大發!向天部財神(大黑天、毗沙門天、弁財天、歡喜天、七福神) 祈願一年中財富興旺,想破除賺錢阻力者,一定要來參拜。想求取財富轉好運者千萬不要錯過年初五迎財神;讓您日進斗金;成為牛年大贏家~
為什麼參拜三天王財神求財最為靈驗呢?密宗是在唐朝時,由日本僧人空海(弘法大師)從中國帶進了日本後建立了東密,從此讓日本人可以修習密宗的二部大法,了解如何向佛菩薩和天神祈求而得償所願的法門,從此日本竟由一個東海小國慢慢變成為世界前列的先進富裕的國家。
在東密裏,負責掌管財富的天部神祗:
第一首推大黑天,衪可招正財、橫財、偏財及無窮無盡財富,參拜大黑天神可以獲每年一小發,三年一大發。
第二為辯財天,是「恆河水神」集智慧美貌及財富於一身,是豐饒之神。不但能令參拜菩擁有一切最美好的東西,並且還能獲得辯才無礙的才華,智慧福德增進,廣結善緣,人脈倍增。
第三為毘沙門天,即「北天王」。祂是掌管勝利的財神,除了可招財外,更可增強權勢及領導能力,助於事業發展。
另外大師堂的天部財神還有一位是由十一面觀音感化變成的「歡喜天」,是一對象互相擁抱的造型,寓意和諧,擁抱幸福, 祂是每戶家庭都須要擁有的神祗,歡喜天可化火毒熱症,參拜歡喜天,會令人份外年輕、有活力,晚上睡覺會發甜夢。
可想而知,您能同時向這四位天上掌管財富的神衹祈願參拜,當然能獲得極好的財運。
 
初五當日大師堂會為參拜財神的大德們統一準備供品,有〔香、花、燈、塗、果、紅酒、甜餅、麻糬、花生、巧克力、米、紅豆〕。
參拜程序:
  1. 外壇前3頂禮→口含丁香淨口業→身擦塗香淨身業→供香祈願→唸心經一遍或三遍→進壇。
  2. 地藏菩薩前21頂禮(60歲以上或行動不便者3問訊→唸「懺侮文」誠心的懺悔,讓一切業障盡除,心願成就。
  3. 天部財神壇城前3頂禮→上香祈願→→供燈唸疏文 →請天部財神 ( 大黑天 弁財天 毘沙門天 歡喜天 七福神眾眷屬 ) 賜財賜福。
  4. 成觀金剛阿闍黎會用:(請各位大德隨喜供養)
  5. 1)「大黑天寶槌」加持信眾們身體五處(觀財富滿身,財入我庫)並飲用紅酒及甜餅能與(三天王財神瑜珈)。
  6. 2)「龍王水」加持身體,這是所謂的財神水。會令全身盡濕,但愈濕愈好。
  7. 3)向三天王財神換取錢母(生財)
  8. 4)接財神儀式:由成觀金剛阿闍黎把開光及加持後的【催財加旺物】交到信眾手中。
 
想為自己和家人累積更多福德資糧者可向道場工作人員詢問「積福資糧寶袋 」如何使用及功效。「積福資糧寶袋 」是成觀金剛阿闍黎得到諸佛菩薩明王天神祖師們的指示感應而為云云衆生精心設計的一套累積福德及資糧的殊勝寶袋。只要一啟動,便能讓衆生有效的解決人生上的各種問題。
 
大師堂天部財神【補運補財庫金】一份200補運補財庫程序:
  • 賜財賜福,作主補運補財庫;再抽籤來決定補庫銀(份量)由1份~10份
補運補財庫功效有:補財庫-(貴人財 智慧財 正財 橫財 偏財 善財 隱財)
理財方面,請天部財神眾眷屬賜福降財,讓自己財庫滿滿,福運也滿滿。
行為方面,請天部財神眾眷屬開啟智慧,能有正確判斷力及正信,財源滾滾來。
心理方面,透過天部財神眾眷屬的加持力量,增加信心,是種心靈的寄託。
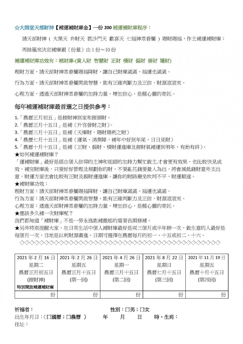
每年補運補財庫最首選之日提供參考:
1.「農曆正月初五」是接財神到家和接頭財。
2.「農曆正月十五日」是補(升官發財之財)。
3.「農曆三月十五日」是補(天庫財,賜財賜利之財)
4.「農歷七月十五日」是補(運氣、消業障,補年中好到年尾,日日見財)
5.「農曆十月十五日」是補(正財、偏財、橫財運進庫及接財氣補運到明年,有始有終)。
★如何補運補財庫?
「運補財庫」最好是經由個人信仰的主神和祖師的加持力幫忙做主.才會更有效果,也比較快見成效。補完財庫後,只要好好管理及規劃你的財,不要亂花錢要量入為出,將會減低錢財意外支出意,財運方面也會比較有正財及偏財運進庫。讓你的財路避免坎坷不平,財運順遂。
★補財庫功效:
理財方面:請天部財神眾眷屬賜福降財,讓自己財庫滿滿,福運也滿滿。
行為方面:請天部財神眾眷屬開啟智慧,能有正確判斷力及正信,財源滾滾來。
心理方面:透過天部財神眾眷屬的加持力量,增加信心,是種心靈的寄託。
★應該多久補一次財庫呢?
我們都知道「補財庫」不是一勞永逸能補徹底的需要長期修補。
★另外特別提醒大家,在日常生活中個人補財庫最好是兩三個月或半年辦一次。做生意的人最好是每個月一次。目地是以利財源廣進。日期可選擇在農曆每月的初一、十五或初二、十六。
  ◇◇◇◇◇◇◇◇◇◇◇◇◇◇◇◇◇◇◇◇◇◇◇◇◇◇◇◇◇◇◇◇◇◇◇◇◇◇◇◇◇
 
2021年2月16日
星期二
農曆正月初五日
(接財神)
特別開放補運補財庫
2021年2月26日
星期五
農曆正月十五日
(第一回)
 
2021年4月26日
星期一
農曆三月十五日
(第二回)
 
2021年8月22日
星期日
農曆七月十五日
(第三回)
 
2021年11月19日
星期五
農曆十月十五日
(第四回)
 





會員登入
帳號
密碼

忘記密碼? 註冊