
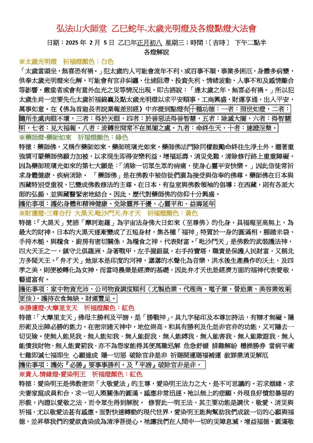
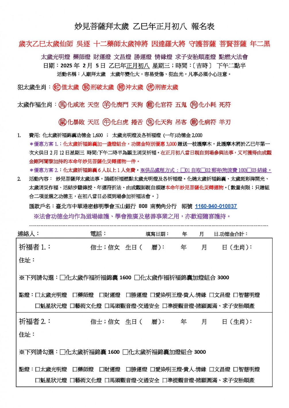
2025歲次乙巳 妙見菩薩拜太歲祈福暨㸃燈大法會
歲次乙巳太歲仙師 吳逐 十二藥師太歲神將 因達羅大將 守護菩薩 菩賢菩薩 年二黑
太歲光明燈 藥師燈 財運燈 文昌燈 勝運燈 情緣燈 求子安胎順產燈 點燃大法會
日期:2025年 2月 5日 乙巳年正月初八 星期三;時間:〔吉時〕 下午二點半
活動名稱:入廟拜太歲 太歲年變化大,容易受傷、犯血光,凡事必須小心注意。
犯太歲生肖:
(蛇:值太歲)( 猴:刑破太歲) (豬:沖太歲) (虎:刑害太歲)
太歲作福生肖:
(馬:化咸池 天空) (羊:化喪門 天狗) (雞:化官符 五鬼) (狗:化小耗 死符)
(鼠:化暴敗 天厄 )(牛:化白虎 捲舌) (兔:化天狗 吊客) (龍:化病符 羊刃)
法會護持:
化太歲祈福錦囊功德金1,600
太歲光明燈及各祈福燈 (一年)功德金2,000
化太歲祈福錦囊加一盞燈組合特別優惠功德金3,000
- 化太歲祈福錦囊加一盞燈組合,功德金特別優惠3,000贈送一枝護摩木,此護摩木將於乙巳年第一次火供日2月12日星期三 時間:下午二時半為願主消災祈福。在正月初八當日親自到場參與法事,又可獲得由成觀金剛阿闍黎加持的本命年妙見菩薩化災轉運物一件。
- 化太歲祈福錦囊6人以上1人免費。
- 活動內容: 妙見菩薩拜太歲法事,誦經祈福燃點太歲光明燈及各祈福燈。化燒太歲祈福錦囊、太歲斑彩牌開光、太歲消災作福、活結步驟傳授、年運符折法、由成觀師親自頒贈本命年妙見菩薩化災轉運物。〔數量有限;只贈組合二項並選之功德主,在初八當日必須到場參加祈福法會。〕
※供品處理方式 : □01自取□02郵寄(物流費100)□03結緣。
匯款戶名:臺北市中華港密修明學會玉山銀行 808 南勢角分行 帳號 1160-940-010837
※法會功德金均作為道場維護、學會推廣及慈善事業之用,亦歡迎隨喜護持。
※太歲光明燈 祈福燈顏色:白色
特德:「太歲當頭坐,無喜恐有禍。」犯太歲的人可能會流年不利,或百事不順,事業多困厄,身體多病變,供奉太歲光明燈來化解,可能會有官非糾纏、仕途阻滯、投資失利、情緒波動、人事不和及感情離合等影響,嚴重者或會有意外血光之災等情況出現,即古語說︰「逢太歲之年,無喜必有禍。」所以犯太歲生肖一定要先化太歲祈福錦囊及點太歲光明燈以求平安順事,工商興盛,財運享通,出入平安,萬事如意。在《佛為首迦長者說業報差別經》中亦提到點燈有十種功德:一者:照世如燈,二者:隨所生處肉眼不壞,三者:得於天眼,四者:於善惡法得善智慧,五者:除滅大闇,六者:得智慧明,七者:見大福報,八者:流轉世間常不在黑闇之處,九者:命終生天,十者:速證涅槃。
※藥師燈-藥師如來 祈福燈顏色:綠色
特德:藥師佛,又稱作藥師如來、藥師琉璃光如來。藥師佛法門除同樣鼓勵命終往生淨土外,還著重強調可蒙藥師佛願力加被,以求現生即得安樂利益,增福延壽,消災免難,清除修行路上重重障礙。因為藥師琉璃光如來的第七大願是:「消除一切眾生眾的病痛,使身心靈平安快樂。」因此信徒常祈求身體健康、疾病消除。 「藥師佛」是在佛教中被信徒們廣為接受與信奉的佛尊。藥師佛在日本與西藏特別受重視,已變成佛教修法的主尊。在日本,有皇室與佛教領袖的倡導;在西藏,則有各派大師的弘揚,並與藏醫緊密地結合。因此,歷代對藥師佛的信仰十分興盛。
護佑事項:護佑身體和精神健康、免除靈界干擾、心靈平和、益壽延年
※財運燈-三尊合行 大黑天.毗沙門天.弁才天 祈福燈顏色:黃色
特德:「大黑天」梵語「摩訶迦羅」為宇宙法身佛大日如來(至尊佛)的化身,具福報至高無上,為最大的財神。日本的大黑天逐漸變成了五短身材,集各種「福神」特質於一身的圓滿相,腳踏米袋、手持木槌,與糧食、廚房有密切關係,為糧食之神,代表財富。「毗沙門天」是佛教的武裝護法神,四大天王之一,鎮守北俱羅洲,身著戰甲,左手握銀鼠,右手持寶塔,職責是保護人民財富,又稱北方多聞天王。「弁才天」她原本是印度的河神,潺潺的水聲化為音樂,洪水後生產農作的沃土,及四季之美,則便被轉化為女神,而當時農業是經濟的基礎,因此弁才天也是經濟方面的福神代表愛敬,藝道富有。
護佑事項:家中物資充沛、公司物資調度順利(尤製造業、代理商、電子業、營造業、美容業效果更佳)、護持衣食無缺、財運豐足。
※勝運燈-大摩里支天 祈福燈顏色:紅色
特德:「大摩里支天」佛母主勝利及平謗,是「勝戰神」,具九字秘印及本尊加持法,有辯才無礙、隱形術及出陣必勝的能力,在密宗諸天神中,地位崇高。和具有勝利及化是非官非的功能,又可隱去一切災險。使無人能見我.無人能知我.無人能捉我.無人能縛我.無人能害我.無人能欺誑我.無人能債我財物.無人能責罰我.亦不為怨家能得其便萬難迅解 危急舒緩 排難解紛 穩操勝券 當病平癒 七難即滅七福即生 心願達成 隱一切惡 破除官非是非 祈賜開運賜福補運 赦罪業消災解厄
護佑事項:護佑『必勝』要事事勝利。及『平謗』破除官非是非。
※貴人.情緣燈-愛染明王 祈福燈顏色:紅色
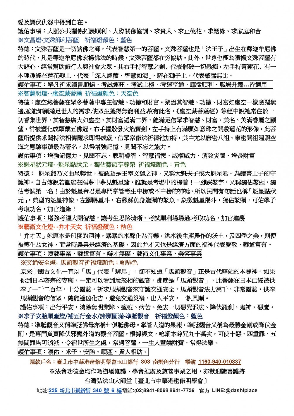
特德:愛染明王是佛教密宗「大敬愛法」的主尊,愛染明王法力之大,是不可思議的。若求姻緣、求夫妻家庭成員和合、求一切人際關係的圓滿,感應非常迅速。衪以無上的悲願,外現良好憤怒暴惡的形貌,內證以愛敬之法,而令眾生得到解脫。 修習此一明王法,其主要功能是調伏、敬愛、消災與祈福,尤以敬愛法甚有感應。面對快速轉動的現代世界,愛染明王能夠幫助我們成就一切的心願與福德,並昇華我們的愛欲貪染成為清淨菩提心。祂讓我們在人間中一切的災障息滅,增益福德、圓滿敬愛及調伏仇怨中得到自在。
護佑事項:人脈公共關係拓展順利、人際關係協調、求正桃花、求姻緣、求家庭和合
※文昌燈-文殊師利菩薩 祈福燈顏色:藍色
特德:文殊菩薩是一切諸佛之師,代表智慧第一的菩薩。文殊菩薩也是「法王子」出生在釋迦牟尼佛的時代,凡是釋迦牟尼佛宏揚佛法的時候,文殊菩薩都在旁協助。此外,世尊也極為讚揚文殊菩薩有大悲心,經常幫助修行人與社會大眾。
其右手持智慧之劍﹐代表催破一切愚痴,左手持青蓮花﹐有一本理趣經在蓮花瓣上,代表「深入經藏、智慧如海」,騎在獅子上,代表威猛無比。
護佑事項:舉凡祈求讀書順蜴、考試運旺、考試上榜、考運亨通、應徵順利、職場升遷…皆適用
※智慧明燈- -虛空藏菩薩 祈福燈顏色:天空色
特德:虛空藏菩薩在眾多菩薩中專主智慧、功德和財富。業因其智慧、功德、財富如虛空一樣廣闊無邊,並能如願滿足世人的需求,使眾生獲得無窮利益,故有此名。《虛空藏菩薩經》等經中說祂常住於一切香集世界,其智慧廣大如虛空,其財富遍滿三界,能滿足信眾求智慧、財富、美名、美滿眷屬之願望。常被塑化成頭戴五佛冠,右手握散發火焰寶劍,左手持上有滿願如意珠之開敷蓮花的形像。此菩薩所提供求聞持法相傳隨求即得成就,信眾常修法祈禱祂加持,其中尤以唐密八祖、東密開祖遍照空海之應驗事蹟最為著名,以得增強記憶、見聞不忘之能力。
護佑事項:增強記憶力、見聞不忘、聰明睿智、智慧福德、威權威力、消除災障、增長財富
※魁星狀元燈- -魁星點狀元,獨佔鰲頭享尊榮 祈福燈顏色:青色
特德: 魁星爺乃文曲星轉世,被認為是主宰文運之神,又稱大魁夫子或大魁星君。為讀書士子的守護神。自古傳說若誰能在睡夢中夢見魁星爺,誰就是考場中的榜首!一腳踩鰲字,又稱獨佔鰲頭,獨佔考試第一名!由於魁星帝君是專門掌管考生中榜或不中榜的神祗,所以民間有句話也稱「魁星點狀元」。典型的魁星神像,左腳踢星斗,右腳踩魚身龍頭的鰲魚,象徵魁星踢斗,獨佔鰲頭,可佑學子考取功名,加官進錄!
護佑事項:增強考運大開智慧,讓考生思路清晰、考試順利場場過.考取功名,加官進爵
※藝術文化燈- -弁才天女 祈福燈顏色:桔色
特德:「弁才天」她原本是印度的河神,潺潺的水聲化為音樂,洪水後生產農作的沃土,及四季之美,則便被轉化為女神,而當時農業是經濟的基礎,因此弁才天也是經濟方面的福神代表愛敬,藝道富有。
護佑事項:演藝事業、藝道富有、辯才無礙、藝術文化事業、美容事業
※交通安全燈- 馬頭觀音祈福燈顏色:咖啡色
特德:原來中國古文化一直以「馬」代表「驛馬」,卻不知道「馬頭觀音」正是古代驛站的本尊神。如果你到日本密宗的寺廟,一定可以看到忿怒相的觀音,那就是「馬頭觀音」,此菩薩在日本已經被供奉了一千二百年,十分靈驗。祈求馬頭觀音來守護交通安全。馬頭觀音法力萬千,非常靈驗,供奉馬頭觀音的信眾,總能逢凶化吉,避免交通災禍,出入平安,一帆風順。
護佑事項:出行平安,消除無明業障、瘟疫、病苦、免去一切惡咒邪法、降伏羅剎、鬼神、惡魔
※求子安胎順產、諸願圓滿燈-準胝觀音 祈福燈顏色:藍色
特德:準胝觀音又稱準胝佛母亦稱七俱胝佛母。掌管人道的果報。
準胝觀音又稱為最勝金剛或降伏金剛,是專門負責降伏邪魔外道的觀音菩薩。
根據經文,唸誦本尊咒九十萬次,可使十惡、四重罪、五無間罪均可消減,令宿世所生之處,常遇菩薩,一生人豐饒財寶、常得法樂。
護佑事項:護佑、求子、安胎、順產、貴人相助。